湖南蔡氏文化传播网
主办单位: 湖南蔡氏文化传播有限公司
微信网站
微信
首页
蔡氏新闻
蔡氏新闻
宗亲资讯
时事新闻
湖南专刊
岳阳专刊
蔡氏祖陵
祭拜祖陵
蔡氏村居
陵园祖地
宗祠文化
宗族建设
宗务百科
杂文诗歌
诗歌
书画
杂文
画册
组织机构
海外宗亲架构
省级宗亲架构
市级宗亲架构
大事记载
蔡氏宗谱
蔡氏宗谱
蔡氏辈份
世界蔡氏宗谱
千家洲蔡氏
蔡氏大宗谱
蔡氏分布
蔡氏渊源
蔡姓起源
蔡氏渊源
蔡氏家训
宗族家规
风俗礼教
慈善公益
功德榜
见义勇为
蔡氏商务
蔡氏企业
产品推荐
商务发布
学习园地
金榜题名
蔡氏会议
关于我们
关于我们
个人风采
联系我们
百度百科
热点词:
厉害了我的蔡!蔡字的10..
建囯保安开工大吉动员会董..
安保楷模丨蔡建国:勇担社..
中国保安协会在厦门召开保..
凝心护安,逐梦新程——建..
站内搜索
分类导航
蔡氏宗谱
蔡氏辈份
世界蔡氏宗谱
千家洲蔡氏
蔡氏大宗谱
蔡氏分布
各省分布
海外分布
港澳台
`
新闻资讯
建囯保安开工大吉动员会董..
中国保安协会在厦门召开保..
志愿微光,汇聚旅发盛景—..
岳阳市建囯爱心义工协会召..
湖南省保安协会组织行业高..
蔡氏祖陵
蔡氏宗亲共聚扶来 共庆始..
河南上蔡,蔡氏祭祖大典盛..
金门县琼林蔡氏家庙祭祖仪..
益阳蔡氏家庙初探记..
2024年蔡氏清明节上蔡..
蔡 氏 家 谱
当前位置:
首页
> 蔡氏宗谱
作者:蔡氏文化传播网
时间:2025-03-27 15:59:06
点击量:2593
2023 年黄柏源蔡家重修宗谱新序
盖文古今,不相及有,文以传之,古宛如一日。我氏修谱,是为了后代永传。通过众议,
决定重修宗谱,这是一个典范,比上届次更进一步,修好完善,我找了自己的鼻祖。修谱是历
史记载,也是我们懂得仁之德 爱之理,当理而无私心,明礼知孝尊其法。吾族是河南蔡氏叔度
公后裔,叔度公第七十一世裔孙炉公迁徙至福建建阳。炉公第九世发公生元定公,十世元定公
葬建陽岚源。十七世伯良迁徙婺源葬金山,继娶乐平江氏,生十子:千八公迁移城关姚源口黄
岗畈,葬凤山。十八世至廿九世,因时局动荡,善公于雍正二年(1724)迁至黄柏源至今 299
年,现有遗迹仅留存四十世光生公石碑。蔡氏弘场光大,做后人明继,先辈传播,天下蔡氏宗
亲,子孙世世代代,传下先人昭穆也,吉祥为序。
炉公 50 世孙
定煜
拜撰
1999 年蔡氏传宗源流序
当闻太极既判而义攸分万物由是生焉,莫不各有其本,人为最灵宁不顾其本之所,自出宇
吾蔡氏大姬姓文王之后也,姬叔度以王室之亲成王,封其子蔡仲于蔡以国地得姓自秦吾以来,
世代不乏名流萃亦无空叙也,今日可修谱牒,我鼻祖长官,炉公原籍河南光州固始县,宣宗大
中八年登进士,授凤翔节度使,再授东昌刺吏,于唐昭宗乾宁二年入闽,功拜建阳县令尹生子
銮授建阳尉其孙桂樟梅。桂樟二公俱死节血食福州南台梅公居建阳麻沙生炀公九代发公生元定
公西山先生共派也南宋理学家,东律学家,精通天文,地理,象数,乐律医药等。一直十七世
到孙伯良公生十子,十八公居黄岗坂。为我族发扬光大,承乐年蔡家源凤山庚山坤向,二十八
世因遭大难,判乱,人才两空。只有成功公随子,善公迁黄柏源发展到四十世光生公,黄柏蔡
氏堪称闽中望族。
炉公 48 世孙
良文
拜撰
蔡氏重修谱序
当闻族之,有谱犹有本水之,有源也可以 而源远者。流自长本固者,枝自茂而谱亦如之何
也,谱修则世系清,世系清则昭穆序昭穆序则尊卑分尊卑而人伦明然则谱之所系诚人矣。哉爰
稽叔度原姬叔周文王生五子。钱武王弟公元前十一世纪武王封姬叔度于蔡姓。叔度公肇分而后
秦汉以上无容叔也,自唐以来其间为仁孝忠,相明理学而继,升有功者代不乏人吏册,俱载谱
牒详明。厯历可考自鼻祖长官、炉公原籍河南弋阳光州固始县,唐昭宗乾宁二年人闽功拜建阳
县令及九世,生发公。发公生元定。元定生四子三子沉公。沉公生六子,沉公二子,杭公生二
子,杭公次子,公亮公亮公生希仁希仁生六子希仁一子文昭公文昭生澄公,登公生二子,登公
长子,伯良,伯良生十子千一公迁居乐平杭桥,千二公居乐平北寨下西关,千三公居乐平淋田
其次山背,千四公居桐山港口千五公乐平王衍村,千六居乐平高岭。千七公场无传嗣。千八公
居黄岗坂我祖(元定西山)是其派也。千九公居山背桂湖坛其派也。千十公居张天坂其幼居乔
木湾。彦碧生六子,惟仂六士公人县庠游岁进士授广西融县令三月大治民咸荣妇随产枣坪。我
族十八世,千八公生八子。一直到二十九世二十八世至二十九世因黄岗坂遭大难,人财两空,
其他公不知去向,只有善公迁黄柏源到四十世雍正二年光生公生五子发扬光大,蔡氏一家,永
远宗亲。子子孙孙世世代代传下先人之昭穆也,吉祥为序
炉公 48 世孙
良文
拜撰
江西万年黄柏源蔡氏源流考略
一、渊源
蔡姓源出有三:
(一)蔡氏出自姞姓,为黄帝支裔。
相传黄帝有四妃十嫔。正妃为西陵氏,名嫘祖,她亲自栽桑养蚕,教民纺织,人称她为“先
蚕” ;次妃为方雷氏,名女节;第三的妃子叫彤鱼氏;最小的妃子名嫫母,长相丑陋,但德行高尚,
深受黄帝的敬重。4 个妃子共生有 25 个儿子。所以,《国语?晋语四》载: “黄帝二十五宗,得
姓者十四人,为十二姓,姬、酉、祁、己、滕、任、苟、、僖、姞、、依是也。” 据《潜夫论?
志氏姓》载: “姞氏封于燕……姞氏之别有阚、严、蔡、光、鲁、雍、断、须密氏。”燕地大致
在今河北北部。后来,黄帝之后吉光的后裔姞。燕南延县东北 45 处,小地名“城上”。所以,
唐代著名古籍专家孔颖达说: “南燕国,姞姓,黄帝之后也。始祖为伯。小国无世家,不知其君
号也。”汉代学者应劭作《风俗通义》校注时,也说: “南燕, 姞姓之国,黄帝之后也。”随
着人口的蕃衍,姞姓子孙逐渐庞大起来,陆续分为阚、严、蔡、光、鲁、雍、断、须密氏等分
支。这一支蔡氏称之为姞姓之蔡。
(二)蔡氏出自姬姓,为周文王后裔。
据《元和姓纂》载: “周文王第五子蔡叔度生蔡仲胡,受封蔡,后为楚所灭,子孙以国为氏。”
蔡叔度,即姬度,是周文王的第五子、周武王姬发的同胞弟兄。周武王灭商后,分封自己的 8
个兄弟。姬度受封于蔡(今河南上蔡县),建立蔡国,并以辅佐为名,与管叔、霍叔一起监管殷纣
王之子武庚,称为“三监”。灭商的第二年,周武王病故,由 13 岁的姬诵继位,即周成王,由
他的叔叔周公旦摄政。管叔鲜、蔡叔度、霍叔处三人不满周公摄政,四处散布流言蜚语,说周
公旦有野心想篡夺王位。迫于流言,周公旦主动提出辞职,到洛阳躲避。周公旦下野后,武庚
串通管叔鲜、蔡叔度、霍叔处三人发动叛乱。周成王重新启用周公旦。周公旦用了三年时间平
息叛乱,杀了武庚。事后,“囚蔡叔度于郭邻”(《书经?蔡仲之命》)。不久,“蔡叔度既迁而
死”(《史记?管蔡世家》),由他的儿子姬胡“率德驯善”,被周公荐为鲁国卿士。后来,周成
王复封姬胡于蔡,以奉蔡祀,称为蔡仲。春秋时,蔡国因为国小势弱常受到周边强大楚国的逼
迫,多次迁移。蔡平侯时迁都至新蔡(今属河南省),称上蔡;昭侯时又迁至州来(今安省徽凤),称
为下蔡。至战国周贞定王介二十二年(公元前 447 年),蔡国被楚国所灭,蔡王室子孙散居各地,
以国为姓氏,称蔡氏。这支蔡氏称之为姬姓之蔡。最早有一些蔡氏是用复姓的。据《元和姓纂》
载:蔡叔度之子蔡仲名胡,其后有蔡仲氏;战国有赵国的将领蔡仲其。《姓氏急就篇》也收有蔡丘。
后世把这些复姓都与“蔡”姓混而为一。
(三)少数民族改姓蔡。
女真族乌林答氏、满族蔡佳氏改汉姓为蔡姓。
汉族蔡姓主要以姬姓之蔡为主。
姬姓之蔡得姓于今河南上蔡,虽然有过两次迁都,但其生息繁衍的范围还是在河南省境。
蔡国被楚国所灭后,蔡姓子孙散居于散居楚(今属湖北省)、秦(今属陕西省)、晋(今属山西省)、齐
(今属山东省)等各国;因此,蔡姓以河南为中心,播衍于安徽河北、陕西、湖北、山西、山东等
地。甚至有一些蔡姓族人迁徙至今江西上高和湖南常德一带,重新立国,分别称“望蔡”、“高
蔡”也有蔡姓族人流入贵州,与当地苗族人融合,被称作“蔡家苗”。战国后期,流沛四方的
蔡氏在燕国济阳(今山东菏泽)又显露头角。燕国济阳的蔡泽以自己的聪明才智,登上政治舞台,
贵为秦国相国蔡泽自小聪颖好学,成年以后游列国。在秦国,他说动范睢向秦昭王推存他作了
秦国相国。他的部署下,秦国向东灭掉了周朝。蔡泽在秦国居住 10 多年,先后奉事昭襄王、孝
文王、庄襄王、秦王政秦王以蔡泽家乡纲成而赐其封号纲成君。蔡泽后裔以“济阳”为郡望,
尊蔡泽为济阳蔡氏一世祖。济阳郡的治所在今山东省济阳;其辖境相当于今河南兰考东境、山东
东明南境。秦亡后,蔡泽的第五世孙蔡安于汉代迁徙至渔阳(今天津蓟县),传至第九世孙蔡和回
迁河南汝南。
东汉时,蔡姓地湖南、河南都是名重一时的望族。在湖南有著名的耒阳蔡氏。造纸的发明
者蔡伦就是桂阳郡耒阳(今湖南耒阳)人。蔡伦(约 61-121 年),字敬仲,永平十八年(75 年),蔡伦
被选入洛阳宫内为宦者,建初元年(76 年)任小黄门。蔡伦先后因侍奉 4 个幼帝,官至中常侍,
封为龙亭侯。她在主管尚方时,不仅“监作秘剑及诸器械,莫不精工坚密,为后世法”,(《后
汉书?蔡伦传》而且还研制成功用成本低廉的树皮、麻头、破布等作原料进行造纸的方法,生产
出了既轻便,又便宜的纸。这种纸后来被称为“蔡伦纸”。后因她参与宫廷政变,遂自尽而亡。
蔡伦墓祠位于洋县龙亭镇。祠区占地 30 多亩,有山门、拜殿、献殿、东西配殿、蔡侯祠、东厢
房、乐楼、垂花门及新建的蔡伦纸文化博物馆等古建筑。墓区有石瓮仲、祭亭、墓冢、明目池
等。该墓祠于 1957 年被国务院公布为陕西重点文物保护单位。耒阳蔡氏后裔为了纪念先祖蔡伦,
以蔡伦的封号“龙亭”作为自己的堂号。
济阳蔡氏自蔡泽的第九世孙蔡和回迁河南后,一直在河南境域发展:第十三世蔡琼迁徙河南
陈留,第十七世孙蔡麒迁徙兰考。至东汉时,蔡姓已成为陈留蔡氏的名门望族。陈留(今河南杞
县南)的蔡邕以博学多才,扬名于世。蔡邕(132-192 年),字伯喈,汉献帝时曾拜左中郎将,人称
“蔡中郎”。他是东汉著名的文学家书法家,精通经史,善辞赋,书法造诣堪深,有“蔡邕书
骨气洞达。爽爽有神力”之称。东汉熹平四年(175 年),蔡邕等正定儒家经本六经文字,镌刻后
立碑于太学门外。这些碑称《鸿都石经》,也称《熹平石经》。据说,当时每天观看及摹写人
坐的车有 1000 辆之多。所以,蔡姓以陈留蔡氏为学问正宗。蔡邕女儿蔡琰(字文姬),与其父一
样博学多才而又命运多舛。她被匈奴人掳走十二年,写下《悲愤诗》和《胡笳十八拍》两首名
作,不仅开创中国女性文学的先河,也更加提高了蔡姓的知名度。这一支蔡氏以济阳为自己的
郡望地。陈留蔡氏被称为“世为著姓”。《《晋书?蔡谟传》)蔡谟(字道明)一族在陈留地位都十
分显赫。据《晋书?蔡谟传》载:蔡谟的“曾祖睦,魏尚书。祖德,乐平太守。父克,少好学,博
涉书记,为邦族所敬。”但“克以朝政日弊,遂绝不仕。” 西晋永嘉之乱后,晋王室南移。陈
留蔡氏也随之渡江南下。蔡谟“避乱渡江,明帝为东中郎将,引为参军。元帝为丞相,又辟为
掾,转参军,累迁中书侍郎、义兴太守、大将军王敦从事中郎、司徒左长史,代庾冰为吴国内
史,入为侍中,迁五兵尚书,领琅邪王师,转掌吏部。” 东晋咸和三年(328 年),苏峻发动叛
乱,蔡谟参与平叛有功,遂迁任太常,赐爵洛阳男。后拜征北将军,都督徐、兖、青三州军事,
成为东晋对抗北方势力的主要人物。蔡谟卒于光禄大夫、开府仪同三司任上。谥文穆。因此,
蔡谟又被蔡氏后人称为南迁始祖。陈留蔡氏族人亦随琅琊王司马睿南下,卜居于丹阳(今江苏镇
江)。繁华的江南重镇丹阳成了南下蔡姓族人的一个主要集聚地;因此,“丹阳”也形成了蔡姓的
另一个重要郡望地。
南北朝时,迁居江陵的蔡大宝、蔡大业兄弟家族,已成当地的名门望族。据《周书?文苑上》
载:蔡大宝,字敬位,原籍济阳考城。他的祖父蔡履为齐尚书祠部郎;他的父亲蔡点为梁尚书仪曹
郎南兖州别驾。蔡大宝少孤,而笃学不倦,善属文。梁元帝素闻蔡大宝的文才,“乃示所制《玄
览赋》,令注解焉。”蔡大宝“三日而毕”。元帝大为赞赏之,赠遗甚厚。南北朝梁元帝承圣
四年(555 年),萧智在江陵称帝,任命蔡大宝为“侍中、尚书令,参掌选事,又加云麾将军,荆
州刺史。进位柱国、军师将军,领太子少傅,转安前将军,封安丰县侯,邑一千户。”南朝后
梁天保三年(564 年),蔡大宝去世后,“岿(即后梁明帝萧岿)哭之恸,自卒及葬,三临其丧。赠
司徒,进爵为公,谥曰文凯,配食庙。”蔡大宝有 4 个儿子,《周书》载:蔡大宝“次子延寿,
有器识,博涉经籍,尤善当世之务,尚智女宣城公主,历中书郎、尚书右丞、吏部郎、御史中
丞。从琮入隋,授开府仪同三司,秘书氶。终于成州刺史。”蔡大宝的胞弟蔡大业也不简单。
据《周书》载: “大业,字敬道,有至行。父没,居丧过礼。性宽恕,学涉经史,有将命才,屡
充使诣阙。初以西中郎府参军随智之镇。督称帝,历尚书左丞、开远将军、监利郡守、散骑常
侍、卫尉卿。岿嗣位,迁都官尚书,除贞毅将军、漳川太守。入为左民尚书、太常卿。”蔡大
业逝世于南朝后梁天保七年。蔡大业有 5 个儿子,其中以蔡允恭最有名,“起家菩作佐郎、太
子舍人。梁灭入陈,拜尚书库部郎。陈亡入隋,授起居舍人。”有些研究蔡姓入闽的文章说: “允
恭于唐垂拱二年(686 年),谠论忤旨,被谪迁闽漳,其子蔡铠同时随之入闽。后来繁衍在龙海及
粤东地区。”可能有误。《周书》载:蔡大业“岿之七年卒,赠金紫光禄大夫,谥曰简。”萧岿
是南朝后梁大定八年(562 年)即位的,改国号为天保。“岿之七年”即是公元 568 年,就算蔡允
恭是遗腹子,至唐垂拱二年(686 年),也已是 118 岁,不可能“谠论忤旨,被谪迁闽漳”。《旧
唐书》、《唐书》均有蔡允恭的传记。《旧唐书?文苑上》载: “允恭有风彩,善缀文。仕隋历著
作佐郎、起居舍人。雅善吟咏。炀帝属词赋,多令讽诵之。’“贞观初,除太子洗马。寻致仕,
卒于家。有集十卷,又撰《后梁春秋》十卷。”这里并没有蔡允恭“谠论忤旨,被谪迁闽漳”
的记载。《唐书?文苑上》说的更清楚:蔡允恭“贞观初,除太子洗马。寻致仕,卒于家。有集十
卷,又撰《后梁春秋》十卷。”可见,蔡允恭是在唐贞观初年已去逝的,怎么还会有垂拱二年
的“谠论忤旨,被谪迁闽漳”呢?入闽的应该是蔡允恭的后人。
唐总章二年(669 年),陈政、陈元光父子率中原河洛地区申州、光州、蔡州三州府兵 3600
名入闽。同行有 58 姓军校。中原蔡姓族人也随军入闽,落籍于漳泉一带批准将盐步镇改为新昌
县。蔡嵩、蔡岑献已居为县衙,以已地建城郭,营县治,凡公家所需之费悉数供给,倾全家资
财,被敕封为孝义灵春王。
至宋代,蔡姓在南方得到了迅速发展,形成著名的“南阳蔡氏” ;当时有一句俗谚称: “陈林王
郑蔡,天下占一半”。据莆田东沙《蔡氏族谱》和仙游枫享谱(蔡襄族谱)载:蔡用元乃是这一支
蔡氏入闽的始祖。据当地族谱世系排列:蔡用元传蔡瑾,蔡瑾传蔡显皇,蔡显皇传蔡恭,蔡恭传
蔡琇。蔡琇之子就是著名的北宋端明殿学士蔡襄。也就是说,蔡襄是蔡用元的第六世孙。蔡襄
(1012-1067 年),字君谟,北宋天圣八年(1030 年)进士,先后任过馆阁校勘、知谏院、龙图阁直
学士、端明殿学士等职。蔡襄为人忠厚、正真,讲究信义,学识渊博;书法上浑厚端庄,淳淡婉
美,自成一体,列为“苏、黄、米、蔡”四大家之一。蔡襄去世后被赠礼部侍郎,谥“忠惠”。
蔡襄原居仙游赤湖蕉溪之畔卧牛山麓,康定二年(1041 年)移居莆田城南蔡宅村。蔡襄第二子蔡
甸迁居福州归仁里。嘉定年间(1220-1224 年),蔡襄后裔蔡成次子蔡度从蔡宅移居莆田灵川东沙,
后开科海头,坪洋、东蔡、西厝、后门亭等地。据晋江《龙江蔡氏大宗主谱牒》载:蔡襄后商相
继传入泉州、晋江,历八传至蔡德原开基东石蔡,至第三世又为东石十支、十六房蔡:金铺、衍
泽、银炉、珠泽、西霞、玉井、前埔、西湖、东埕、松窟埕。
蔡用明(讳辉,号一翁),徙居晋江青阳石鼓山,为蔡氏开发青阳之开基始祖。在福建晋江青
阳蔡氏祠堂的正厅,有这样一副对联,上联是“裔出周代,肇基唐代,官封宋代,长绵百代振
家声”,下联是“脉映济阳,支分莆阳,派衍青阳,好就三阳开泰运”。这副对联最能说明他
们的源流:青阳蔡氏根在济阳,后又传衍到福建莆阳,再由莆阳迁居青阳,故称“济阳--莆阳--青
阳,三阳开泰”。据《济阳蔡氏族谱序》载: “晋邑青阳蔡氏,胄由莆阳仙游,一世祖一翁者,
大唐咸通年间(860-874 年)来居于此,六世而常安公始置祭田,八世诚叟公举乡荐登第,授莆田
尉……” 蔡用。
蔡谟自迁丹阳肇居后,其后商于唐初移居浙江钱塘。唐会昌年间(841-846 年),蔡泽的第四
十二孙蔡剑(801-888 年),宁纯钩,任江南道节度副使,举家迁居洪州(今江西南昌),也有族谱载
迁居筠州(今江西高安)。蔡剑之子蔡郊为行营判官。因与诸道行营都统高骈不和,高骈命蔡郊率
弱兵进攻敌军,又不接济粮草兵器不予,使蔡郊陷于敌军中阵亡。蔡郊有 2 个儿子:长子蔡祥迁
新昌(今江西宜丰);次子蔡彦礼于南唐时迁居钱塘(今浙江杭州)。唐懿宗咸通元年(860 年),浙东有
裘甫贼作乱,蔡彦礼之子蔡用元、蔡用明兄弟为避乱,举家南迁,由钱塘移居福建泉(州)之同安。
王潮、王审之入闽后,蔡用光兄弟又徙居仙邑赤湖蕉溪(今仙游枫亭东宅村),为莆阳蔡氏开基始
祖。后来,蔡用明又迁居晋江青阳。蔡剑的后裔分布于江西、湖南、湖北、四川、浙江、福建、
广东、海南和港、澳、台以至东南亚各地。唐末,蔡剑的胞兄蔡切也从考城南迁至福建莆阳(今
福建莆田市)。
唐光启年间(881-885 年)王潮、王审知兄弟入闽时,又有大批中原蔡姓族人随军前行,开基
于漳州、同安、兴化等地;其后商分衍于广东的梅州、广州等地。
唐乾宁四年(897 年),河南光州固始的蔡炉为避中原战乱,率部 53 姓入闽,迁居福建建阳
县麻沙。蔡炉(856-950 年),字延器,河南光州固始县人,乾符五年(878 年)进士,曾任德州知州,
迁东昌刺史,乾宁二年(895 年)以守郡功加封凤翔节度使。他入闽后,到了建阳县,“观县治之
西七十里名曰永忠之麻沙,钟光岳之英、孕山水之秀,(唐)天复二年壬戌(902 年)正月初十日择
镇北而居之,以为子孙长久之计焉。”(见《庐峯蔡氏族谱》)蔡炉的第四世孙就是南宋著名理学
家、律吕学家、堪舆学家,朱熹理学的主要创建者之一,被誉为“朱门领袖”、“闽学干城”
的蔡元定。
宋太平兴国 3 年(978),蔡剑后裔、蔡斋翁之子蔡嵩、蔡岑兄弟呈报于州,并请于朝将盐步
镇改为县。太平兴国 6 年,朝廷明一支有后裔扩迁至石狮、泉州、漳州以及广东惠州、海丰、
英东等地。
熙宁三年(1070 年),兴化军仙游(今福建仙游)蔡氏、蔡剑的第九世孙蔡京、蔡卞兄弟又同科
进士及第。蔡京(1047-1126 年),字元长,先后四次任相,共达 17 年,他与宦官童贯、杨戬、
高俅等把持朝政,权倾朝野。靖康元年(1126 年)宋钦宗即位后蔡京才以误国罪被贬岭南,途中
死于潭州(今湖南长沙)。蔡京胞弟蔡卞(1058-1117 年),字元度,绍圣四年(1097 年)拜尚书左丞,
官至枢密院事。蔡京、蔡卞兄弟俩同时是北宋著名的书法家。蔡京的书法“冠绝一时”,跻身
于苏、黄、米、蔡四大家之中。蔡卞书法圆健道美。《宣和书谱》称其: “笔势飘逸,圭角稍露
自成一家,亦长于大字。”《墨林快事》说他的书法: “胜于京,京又胜于襄,今知有爽,而不
知有他蔡,名之有幸不幸若此。” 蔡京、蔡卞的后裔则移居仙游枫亭的秀峰、和平、辉煌等村
庄。
南宋建炎年间(1127-1130 年),世居临安的蔡源(字世洪)南迁;其长子蔡维孟,徙吴,居太湖
洞庭西山,先后迁至武进横林,为始迁祖。(见《昆陵蔡氏宗谱》)
至明代,福建、广东的蔡氏族人开始向海外迁徙。明天启至崇祯年间(1621-1644 年),福建
严重灾荒,漳泉两府建灾民相率渡海到澎湖谋生,当时同安的蔡鸣震迁徙至澎湖。据专家考证,
明代“闽人三十六姓入琉球”之一的蔡氏始祖蔡崇,是蔡爽的裔孙。郑成功率军收复台湾时,
不少泉州、晋江、石狮蔡姓军校入台。时,郑成功军中有礼官蔡政、掌稿参军蔡鸣雷、察言司
蔡济和蔡汉襄、右卫镇蔡文,水师五领蔡仲调、卫理蔡云、中提督右镇右营蔡穆、副将蔡恺、
内司镇蔡翼、果毅后镇下司总蔡明、侍卫右协蔡智、侍卫骄翌营蔡添、果毅中镇下守备蔡兴,
果毅后镇下都司蔡珀等等。许多人都留居台湾云林、屏东等地。
至清代,有更多的沿海地区蔡姓族人相继迁徙台湾。据当地族谱载:南明永历年间(1647-1661
年),金门人蔡相将、蔡道宾兄弟等由金门迁居到澎湖。清康熙年间,又有南安人蔡为谢、蔡廷、
蔡构等入台开垦。台湾许多书籍也有这方面的记载:如《云林沿革志》载:永历年间,一位蔡姓的
郑氏屯弁,与蒋姓合垦于港东中里(今屏东县西势乡)。《台湾文化志》载:永历年间,龙溪人蔡
振隆,入垦更寮庄。《台湾篇》载:康熙二十四年(1685 年),南安人蔡为谢,垦丁大糠榔西堡岭仔
庄。康熙四十年,晋江人蔡某与陈、郑二姓垦于大丘田西堡。康熙末年,晋江人蔡某,与黄、
吴二姓星于茑松堡鳖鼓庄;蔡廷开垦打猫东堡淦楼庄(今嘉义县属);蔡播居于大丘田西堡,经营鱼
塭。据统计,蔡姓人口是在台湾姓氏人口中排列第八的大姓,近百万人。台湾的许多历史与蔡
姓都有很大的因缘。如清水镇原名牛骂头,居住此地的蔡姓族人为了纪念其于清同治年间
(1862-1874 年)入台的开基始祖晋江青阳的蔡清水,特将牛骂头改称清水街(现称消水镇)。高林一
房的蔡氏后迁居台湾艋;其在台湾的堂号“青阳衍派”。晋江金井塘东村的蔡氏后商迁徙台湾,
繁衍了台湾塘东派蔡氏等。也有许多蔡姓族人迁徒世界各国,以新加坡、马来西亚、泰国、印
尼、越南等东南亚各地以及日本为最多。
如今,蔡姓人口较多,在全国姓氏人口排列中为第 44 位,约占全国汉族人口的 0.46%。其
分布遍及全国各地,郡望地除了济阳、汝南之外还有丹阳高平、南阳、朔方等;主要堂号有:九峰、
龙亭、济阳、福谦、九贤、惟寅、承启、亲贤、贺岁、克慎等。以广东、浙江、江苏、四川 4
省蔡姓人口最多,约占全国蔡姓人口的 44%。
二、入明与定居
唐咸通年间(860-874 年),蔡一翁(即蔡用明)由固始入闽,授莆田尉,继仙游卜居晋邑南城外
青阳村,传十三世,世辅,生三子,次子蔡让迁潮州;第三子蔡贵治迁居南溪。第十七世蔡智生
子蔡信。明嘉靖年间(1522-1566 年),第十九世孙蔡振吾迁居福建明溪城关,为明溪蔡氏开基始
祖。蔡振有 3 个儿子:蔡廷、蔡廷绍又有 6 个儿子:蔡学孟、蔡学颜、蔡学圭、蔡学元、蔡学程、
蔡学朱。幼子蔡学朱的裔孙蔡胜忠(又名华新)迁居三元区星桥。后来,又有后裔迁居明溪瀚仙石
珩。(见明溪雪峰《济阳蔡氏族谱》)
唐末,为避战乱,有蔡氏诸子孙侄分散而居宁化。(见《崇正同人系谱》)台湾《蔡氏族谱》
载:先祖有李通者,以与韩侘胄忤,宋庆元间(1195-1200 年)道州,子孙分散。后自宁化迁梅州北
宋靖康元年(1126 年),北宋名臣蔡襄的第六世孫蔡謹因避族相蔡京、蔡卞之祸,自莆田仙游迁
往尤溪县,住十七都(今尤溪县洋中镇台峰村)樟溪白叶黄坑口。据尤溪《桂峰蔡氏家谱》载:药
湮为北宋名臣蔡襄之后、蔡顺的第三子。蔡裡有 3 个儿子,分为天、地、人三房。蔡疆的第三
子蔡农迁居尤溪十七都叶宅。南宋庆元年(1195 年),蔡农的次子蔡煌从尤溪十七都叶宅迁居尤
溪十六都三石井头塆。南宋淳祐七年(1247 年),蔡煌的第三子蔡长从三石井头塆迁入桂岭(今桂
峰),为尤溪洋中桂峰蔡氏开基始祖。桂峰蔡氏后来又分衍为黄、玄、阴、天四房。梅峰(洪坑、
丹坑)蔡氏、际口村(目口、田头洋、潭边、田溪)蔡氏、际深村际头蔡氏都出自桂峰蔡氏。尤溪
台溪东山蔡氏则是由蔡襄的第十四世孙蔡雄从尤溪县洋中乡桂峰村迁居尤溪台溪的东山,繁衍
成尤溪台溪东山蔡氏;其后裔分布在山头、安阳、坑美等村以及扩衍至湖南和福建的永泰、南平
等地。第二十六世孙蔡文着从桂峰迁居尤溪十四都双洋,为尤溪西滨双洋蔡氏开基始祖。蔡氏
子孙奉行“耕读传家,经史名世”的祖训,才人倍出,据族谱统计,明清两代中出过进士者 3
名、贡生者 12 名、秀才者 412 名。
南宋初,蔡福粤迁居宁化。据《河婆风土志》载:以淑公为始祖(一世),传至二十五世福粤
公,由河南汝上蔡迁居福建宁化赤岗高梧村。而后,继徙粤地程乡(也有族谱称迁居广东梅州松
源)福粤生二子;长禄兴返迁宁化;次禄星立基程乡,后衍河婆。明永乐十四年(1416 年),蔡起三从
三石井头塆迁入梅峰斜垅(今启垅),为尤溪梅峰蔡氏开基始祖。明万历五年(1577 年),蔡起三的
后裔蔡源财、蔡源洲、蔡茂秋等迁居到王坑自然村,至清康熙三十七年(1698 年)梅峰蔡氏扩衍
至启垅、王坑、坎兜、上榜洋。
明代时,尤溪桂峰蔡氏的蔡全义迁居沙县西门,后又迁徙至高沙椒沣。尤溪桂峰蔡氏第十
五世孙蔡元州迁居沙县高桥。尤溪县联合联南村王元堡,为联合乡蔡姓开基始祖。尤溪联合蔡
氏有联南、东边等支系,人口达 1642 人,分布在联南、联合、联东、东边、惠州等村。
清康熙五十六年(1717年),蔡从禄从尤溪洋中镇梅峰村石垅迁居尤溪十二都岭兜(今联合村)。
蔡从禄有 3 个儿:长子蔡申、次子蔡健、第三子蔡顺。蔡申、蔡顺无传。乾隆二十一年(1956 年),
蔡健之子蔡挺秀(字琳盛)迁居尤溪的东边村北峰洋头,为东边蔡氏开基始祖。清乾隆年间
(1736~1795 年),尤溪洋中桂峰一支蔡氏迁居尤溪的台溪洋尾王宅蔡厝。
清道光年间(1821~1850 年),尤溪梅峰蔡氏第二十七世孙蔡直鏞迁居沙县城内。
清代时,南平季坑村蔡氏迁居沙县的高地村。 清末,又从泉州石狮蔡氏迁居沙县的岭兜高
溪、椒畔村。
三、迁移
宋时,蔡氏后裔自宁化迁居梅州。
明成化年间(1465~1487 年),尤溪桂峰蔡氏第十五世孙蔡仲举迁居延平迎仙坊。
明弘治年间(1488~1505 年),尤溪田头洋蔡氏第八世孙蔡成平迁居福州市连江县琯头镇。
明嘉靖七年(1528 年),尤溪桂峰蔡氏第十五世孙蔡庆迁居古田松洋。
明代时,尤溪桂峰蔡氏第十二世孙蔡通宝迁居福州下渡;第十四世孙蔡阳生迁居延平府小水
门;第十八世孙蔡启宇、第十九世孙蔡登瀛迁居福州水部;第十八世孙蔡成平迁居福州连江县琯头,
蔡希泌迁居闽候,蔡玉珂迁居南平高州,蔡十郎迁居南平;第十九世孙蔡永归迁居江西省,蔡斯
璋迁居南京应天府,蔡肇罕迁居福州。尤溪梅峰蔡氏第十二世孙蔡大壮迁居福州下度,蔡大友
迁居莆田;清代时,尤溪桂峰蔡氏第二十世孙蔡懋讲迁居福州,蔡升如迁居建宁府水西门,蔡行
锭迁居南邑余西里长漈,蔡良省迁居南平城,蔡良驭迁居建宁府,蔡成志迁汀州府;第二十一世
孙蔡行煊迁居古田凌洋,蔡德俊迁居闽清十四都马坑,蔡常馨、蔡常富、蔡常发、蔡常苍一起
迁居福州南台,蔡积元迁居南邑岳溪,蔡行昌迁居福州南台闽岭顶,蔡行淑迁居南邑香坑,蔡
长义迁居南平岳溪;第二十二世孙蔡序节迁居建宁府,蔡幼藩迁居南平吉溪,蔡序龙迁居古田。
蔡序星迁居南邑长安北里铁场,蔡大仙迁居福省候官县牙道巷,蔡振钜迁居南邑吴山洋,蔡序
偲迁往福宁州,蔡序锭迁居福州南台闽岭,蔡序归迁居江西省,蔡序思迁居福宁州;第二十三世
孙蔡念旺迁居南邑九龙,蔡念品、蔡念隽迁居高州,蔡念璟迁居建宁府,蔡元坦迁居福州,蔡
念瑾迁居南邑小市;第二十四世孙蔡笃楣迁居南邑王南州,蔡延渭、蔡延澧迁居建宁府建安县南
瓦口进山下村,蔡笃荣、蔡笃葱、蔡笃兰、蔡笃荇、蔡笃森、蔡梦麒迁居建宁府,蔡笃辅迁居
候官青龙社;第二十五世孙蔡弘波迁居建宁府建阳县洋坑,蔡同勤迁居南邑清风岭;第二十六世孙
蔡正钦迁居南平岳溪,蔡宗京迁居南邑西芹芦溪口,蔡铭珍迁居南平村合;第二十七世孙蔡登渊
迁居建宁府蓬口村,蔡国旺迁居南平村合;第二十八世孙蔡祖文迁居南平,蔡登溶迁居南平龙池,
蔡文彩迁居江苏省常州市勤三村南首,蔡益枝迁居四川乐山市。尤溪梅峰蔡氏第廿四世孙蔡维
忠迁居贵化县城东;第廿六世孙蔡正亮迁居南邑里,蔡正和迁居漳湖坂,蔡正境迁居宁府溪口;第廿
七世孙蔡肇城迁居建宁府住坊街蔡直经从父蔡正亮迁居南邑漳湖坂新宅里。
民国 35 年(1946 年),尤溪联南蔡氏的第十一世裔孙蔡龙。
蔡氏世系详情(第 1--66 代)
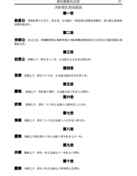
第 1 世 叔度公,原姓姬,周文王太姒第五子。其次兄武王,克殷纣而平天下,封他于蔡,建
立蔡国于河南上蔡县,为蔡氏一世祖,始于公元前 447 年
第 2 世 仲侯,名胡,叔度之子,贤明敬德,顺从善性,不计前怨,克庸祇德(能常有恭敬的道
德),出治鲁国有方,周成王,复封于蔡,以奉其父之祀,管理蔡国,为蔡氏二世祖,
仲卒,子伯荒立。
第 3 世 伯荒,名忞,蔡仲之子。妻姜氏,生子宫,伯荒卒,宫侯立。
第 4 世 宫侯,名桓,伯荒之子。妻蓟氏,生二子,历、废。宫侯卒,历侯立。
第 5 世 历侯,名蘘,宫侯之子,妻姚氏,生子武。历侯卒,子武侯立。
第 6 世 武侯,名莫,历侯之子,妻刘氏,生子夷。在位二十六年(从此住上六代王侯在位共二
百四十四年),武侯卒,夷侯立。
第 7 世 夷侯,名萃,武侯之子,在位二十八年,即公元前 827 年,妻宋氏,生子厘,夷侯卒,
厘侯立。
第 8 世 厘侯,名所事,夷侯之子,公元前 809 年立,在位 48 年,适逢春秋开元,西周灭亡,
东周开始。妻原氏,生子共,厘侯卒,共侯立。
第 9 世 共侯,名兴。厘侯之子,公元前 761 年立,在位两年,妻李氏,生子载,共侯卒,载
侯立。
第 10 世 载侯,名厉,共侯之子。公元前 759 年立,在位十年,妻王氏,生子宣,载侯卒,宣
侯立。
第 11 世 宣侯,名措父,载侯之子,公元前 749 年立,在位三十五年,妻左氏,生二子桓、哀。
宣侯卒,桓侯立。
第 12 世 桓侯,名封人,宣侯长子,公元前 714 年立,在位二十年,妻沃氏无嗣,在位期间与
郑国多次交战。桓卒,其弟哀侯立。
第 12 世 哀侯,名献午,桓侯之弟。公无前 964 年立,在位二十年。与楚国交战,被虏死于楚
国,妻陈氏,生子穆。哀侯卒,穆侯立。
第 13 世 穆侯,名,哀侯之子,公元前 674 年立,在位 29 年,与齐国国王齐桓公友好,成为妹
夫,因处理妹妹与齐侯关系上不妥,激怒齐恒公,而率领齐、宋、陈、卫、郑、许、
曹、鲁八国军队攻蔡国,穆侯被虏,经八国诸侯调解才放回蔡国,妻申氏,生子庄。
穆侯卒,子庄侯立。
第 14 世 庄侯,名甲午。穆侯之子。妻云氏,生二子,长印、次文。公元前 645 年立,在位 34
年。在位时,参加春秋时期最大的战役“城濮之战”,长子印在乱战中牺牲。庄侯卒,
次子文侯立。
第 15 世 文侯,名申,庄侯次子。妻古氏,生一子景。公元前 611 年立,在位 20 年,文侯卒。
景侯立。
第 16 世 景侯,名固,文侯之子,妻王氏,生二子,长灵,次平.公元前 591 年立,在位 49 年,
景侯卒,灵侯立。
第 17 世 灵侯,名般,景侯长子。公元前 542 年立,在位 12 年。妻鲍氏,生子,隐太子友。
在灵侯十二年时被楚灵王诱惑,唱醉酒而被伏兵的杀。同年 11 月,楚灭蔡国,三年后,
楚公子,杀其父,楚灵王,代立楚平王。平王乃求蔡景侯少子卢,复蔡国是为平侯。
第 17 世 平侯,名卢,景侯少子,灵侯之弟。公元前 530 年,杀隐太子友而立,迁都于新蔡(今
河南蔡州新蔡县),在位九年,妻傅氏,生子株。
第 18 世 世隐太子友,名友,灵侯太子,妻许氏,生二子,长子东国,次子岂甲。镇国 63 年,
寿 102 岁,未封侯。
第 19 世 悼侯,名东国,隐太子友长子,灵侯之孙。妻袁氏生子向。攻平侯子株,自己继位,
称悼侯。公元前 521 年立,在位三年,悼侯卒,其弟昭侯立。
第 19 世 昭侯,名岂甲,隐太子友次子,悼侯之弟,公元前 518 年立,在位 28 年。夫人孟氏,
生二子,长朔,次乾。昭侯十年,前往楚国,见楚昭王,自带美裘衣两件,献楚昭王
一件,自穿一件。楚相子常,见蔡昭侯还有一件,要蔡侯给他,昭侯不给。子常即在
楚昭王面前说昭侯坏话,楚王信,将蔡侯扣留楚国三年。蔡国大臣们得知此事,即请
求蔡昭侯把裘衣给子常。子常受之高兴,即对楚王说好话,放蔡侯回国,蔡侯怨恨在
心。公元前 506 年春,昭侯参加在晋国刘文公的支持下,召开十八国诸侯大盟会,共
商伐楚大计,蔡国先攻打楚的盟国沈国,沈被蔡所灭,秋季楚国得知沈国被灭原因,
即包围蔡国。蔡昭侯害怕,即告急吴国请求援助,吴距蔡远,约蔡迁与吴国相近处,
易以相救,昭侯私许,迁都于州来(今安微省风台县),当时蔡国大臣们都怨蔡昭侯主观
武断,见他又去吴国,恐怕要再迁都,于是就派贼利,在去吴国之机,杀掉昭侯,然
后杀诫利,以灭罪证,并立昭侯长子朔,为成侯。
第 20 世 成侯,名朔,昭侯长子。公元前 490 年立,在位 19 年,夫人姚氏,生子为声侯。成
侯卒,声侯立。
第 21 世 声侯,名产,成侯之子,公元前 471 年立,在位 15 年。夫人平氏,生子修,为元侯。
声侯卒,元侯立。
第 22 世 元侯,名修,声侯之子, 公元前 456 年立,在位六年,夫人晏氏,生子齐,元侯卒,
子齐侯立。
第 23 世 齐侯,名齐太,元侯之子,公元前 450 年立,在位四年。夫人李氏,生子养吾。公元
前 446 年,楚惠王派兵侵犯蔡国,蔡军顽强抗夷,楚军步步为营,蔡国无授,都城陷
落,国君被害,蔡军突围,蔓延四布,从此蔡国灭亡。蔡国历期六百三十五年,传位
二十三代,计二十五位侯。蔡国灭亡之后,子孙散居全国各地。河南中传世系:蔡国被
楚国灭亡之后,裔孙散居全国各地。齐侯之子养吾公之后是我建阳蔡氏血脉相连的直
系宗支。由于历史悠久难以准确考证,这次是根据浙江省,广东省各地及海外蔡氏族
谱中参考,整理而成的血缘宗支。
第 24 世 养吾公,蔡国齐侯之子。妻龙氏,生二子,长顺、次审。
第 25 世 审公,名望,养吾公次子。妻孟氏,生二子,长观、次规。
第 26 世 规公,审公次子,妻晏氏生一子,耋。
第 27 世 耋公,规公之子,妻李氏生一子,衡。
第 28 世 衡公,耋公之子,妻扶氏生三子,汉、澄、涉。
第 29 世 汉公,衡公长子,妻刘氏,生一子,泽。
第 30 世 泽公,汉公之子,约在前 319 年生于燕国城域。战国末年,挂齐国相印,秦初任秦相,
因策划东收周室有功而封纲成君。夫人周氏,生有六子:长子章,次子显,三子甘,四
子成,五子浩,六子沛。六个儿子均为秦大夫。泽公卒葬河南陈留。
第 31 世 章公,泽公长子。任秦朝大夫,有功于国,封济阳郡公,生一子,寅。
第 32 世 寅公,章公之子,从汉高祖,以东骑将军征伐有功,封肥如侯,食千户。生一子,戎。
第 33 世 戎公,寅公之子,孝帝三年(公元前 177 年)严侯戎嗣。公元前 170 年,生一子,权。
第 34 世 权公,戎公之子,后元元前 163 年,生一子,咨。
第 35 世 咨公,汉武帝时赠肥如侯,生一子,仁。
第 36 世 仁公,河内温人(今河南温县),汉昭帝时,为御史大夫,擢光禄大夫,后拜相,封平阳
侯。生一子,瑜。
第 37 世 瑜公,继嗣义公,仕汉宣帝时为奉议郎。生一子,宪。
第 38 世 宪公,汉元帝时,称考城居士。生一子,勋。
第 39 世 勋公,字君严,为长安邱长。汉哀帝时,以孝廉为长安邰令(今陕西武功县)。王莽篡汉
时,拒绝出任太守,携家隐入深山。生一子,茂。
第 40 世 茂公,河内坏人,字子礼。在哀帝、平帝间,建平 4 年(公元前 3 年),以儒学显徵试博
士,累迁侍中,征拜议郎,光武帝建武二十年,以广汉太守,河内为太司徒。生一子,
愔。
第 41 世 愔公,汉明帝时博士,永平 8 年(公元 65 年)为郎中,后出使天竺国取佛经,并带佛
像回洛阳京都,是中国佛教的引进者。
第 41 世 伦公,字敬仲,才学渊博,汉章帝时,为中常侍。发明造纸,为中国四大发明之一,
元和年间封为龙亭侯,世称其纸为“蔡侯纸”。生一子,携。
第 42 世 携公,字叔业,汉顺帝时(公元 126-144 年)以司空高第迁新蔡长,生二子,长棱、次
质。
第 43 世 棱公,生一子,谷。
第 43 世 质公,字子文,携公次子。学识渊博,汉灵帝时为文学侍从,著有《汉官典职仪》,
光和元年与侄邕一同被陷入狱而先死。生一子,睦。
第 44 世 谷公,质公之子,也公,字伯喈,棱公之子。东汉未时著名的文学家、书法家、乐师
及艺术家,著有《劝学篇》、《圣草章》、《今字石经论免死后,长期在吴越一带,
董卓执政后,勉强出山,先后任巴郡太守,侍中等职,并封为高阳侯,拜左中郎将,
人称(蔡中郎),晚年随董卓被诛在狱中,仅生一女名璞,字文姬。
第 44 世 睦公,三国时为魏尚书。生二子长宏、次德。璞姑,字文姬,又叫昭姬,邕公之女。
是著名的诗人兼艺术家,先夫死后被南匈奴掠走,后由曹操用重金赎回,再嫁同乡董
祀。
第 45 世 德公,睦公次子。为晋东平太守。一子名克。宏公,睦公长子,为晋阴平太守。一子
名豹。
第 46 世 克公,德公之子,字子尼,原居河南考城县,少好学,博涉郡书,为晋大司徒。从事
中郎,妻燕氏生三子,长谟、次诀、三显。
第 47 世 谟公,字道明,陈留考城人。生于晋武帝大康二年,克公长子。著有《丧服谱》、《晋
七庙议》及文集十卷,在东晋康二帝时,位至公卿,官拜司徒。详见《晋书、蔡谟传》。
卒于穆帝永和十二年,寿七十六,生二子,长邵、次系。
第 48 世 系公,谟公次子,为晋永嘉太守。邵武军长史,生一子琳。
第 49 世 琳公,系公之子,为晋司徒左西属,生二子,长轨、次廓
第 50 世 廓公,字子度,琳公次子。为晋祠部尚书,御史中丞,吏部尚书,生二子,长履,次
兴宗。
第 51 世 履公,廓公长子,肖、齐朝,尚书祠部郎,生一子,点。
第 51 世 兴宗公,名乐安,廓公次子。东晋孝武帝大明 7 年,为吏部尚书,封安乐伯,先后为
东阳会稽太守,都督绍兴,东阳、新安、永嘉、临海等州诸军事。征西将军,开封府
议同三司,江夏内史。生五子长顺、次约、三宾、四寅、五撙。
第 52 世 点公,履公之子,为肖梁朝尚书,仪曹郎,南竞州别驾。生四子,长大同、次大宝、
三大业、四大有。
第 52 世 撙公,字景节,兴宗公五子。在齐、梁两朝均显名,官至吏部尚书,秘书监,生二子,
长彦熙、次彦高。
第 53 世 大业公,谥简,字敬道,点公三子。先后为肖梁左民尚书,都官尚书,西中郎参军,
太常卿等职,生一子允恭。大同公,点公长子,为梁记室将军,生一子景历。大宝公,
字敬位,点公次子,为齐簧门侍郎,著有《尚书义疏》三十卷,谥文凯。大有公,点
公四子。为梁帝监利郡太守。君知,凝公之子,为陈驸马都尉,子南玉。
第 53 世 彦高公,撙公次子,为给事簧门侍郎。生一子,长凝。凝公,彦高长子。为陈驸马都
尉,生一子君知。
第 54 世 允恭公,讳大中,大业之子,荆州江陵人。美容姿,工为诗,在梁、陈、隋、唐四朝,
先后作过太子舍人,尚书库部郎,起居舍人及太子洗马,晚年以参军事官,登瀛州,
文学馆学士。著有《后梁春秋》以后封相,特享(珍膳)列入十八学士写真图,藏于唐太
宗的书府。武后垂拱二年,因谠论忤旨,被镇闽漳。卒后葬于尤溪上角莲花山池上穴,
形似“下山虎”,后建有“蔡公亭”。生有六子:鉴、铠、、錾、锐、鑰。次子,居河
南上蔡,光州固始县。四子、五子随父入闽居漳南。
第 55 世 铠公,允恭次子,河南光州固始县人,生有二子,长潼,次淇。
第 56 世 淇公,铠公次子,生一子。
第 57 世 公,淇公之子,生二子,守忠、执忠。
第 58 世 守忠公,公长子,生有二子,长子德固、次子德周。
第 59 世 德周公,守忠公次子,生有三子,长子必牧、次子必爵,三子必帛。
第 60 世 必爵公,德周公次子。生有二子,长子廷瑚、次子廷琏。
第 61 世 廷瑚公,必爵公长子,生子炉。廷琏公,必爵公次子,生子燧。
第 62 世 炉公,廷瑚公之子。河南光州固始县人,唐乾符四年(公元 877 年)乡荐,五年登进士,
在山东省任德州知府,授东昌刺史,以守郡功加升,风翔节度使,乾宁四年(公元 897
年)与妹夫刘翱将军,西河节度使翁郜,率领中原五十三姓南渡入闽,为安置好南下移
民,授任建阳县长官,天复二年(公元 902 年)择居建阳市麻沙镇北,为建阳蔡氏一世祖。
生子,銮。
第 63 世 銮公,建阳县尉,生七子,栢、梓、桂、松、樟、桧、梅。
第 64 世 梅公,生二子,燿、赐。
第 65 世 爆公,生三子,克昌、克铭、克顺。
第 66 世 克昌公,生二子,垂旭、垂冠。
第 66 世 克顺公,生六子,智、仁、至、义、中、和。
蔡泽公后裔(我支)迁徙:
(蔡泽)燕国→肥如→陈留→济阳→丹阳→江西(蔡璋)
蔡氏世系详情(第 53-61 代)
(我支系上接 1-66 代世系详情第 52 世的蔡点公之长子大同公)
第 53 代 大同公:蔡点程氏长子,约在 489 年生于济阳。轻车将军,岳阳王记室参军。配胡
氏生一子:景历。
第 54 代 景历公:蔡大同胡氏长子(519 年-578 年),字茂世,济阳考城(今河南考城)人。南北
朝时期陈朝名臣、书法家。配陈氏生二子:征、悦。
第 55 代 征公:蔡景历陈氏长子,约在 538 年生于济阳。隋朝给事郎,户部尚书。配程氏生
二子:翼、悦。
第 56 代 翼公:蔡征程氏之长子,约在 557 年生于济阳。在陈朝官至司徒属、德教学士。到
隋朝,为东宫学士。配费氏生一子:衍。
第 57 代 衍公:蔡翼费氏之子,约在 574 年生于丹阳。隋晋王府东阁祭酒。配华氏生一子:
元凯。
第 58 代 元凯公:蔡衍华氏之子,约在 615 年生于丹阳。县令。 配宦氏生二子:勖之、有邻。
第 59 代 勖之公:蔡元凯宦氏长子,勖之公,约在 659 年生于丹阳。
县令。配朱氏生九子:希安、希逸、希同、希周、希全、希寂、希综、希胜、希达。
第 60 代 希周公:蔡勖之朱氏四子,字良傅(688 年-747 年 4 月 15 日),润州丹阳(今江苏丹阳)
人。唐代诗人。配赵氏生二子:颋、颐。
第 61 代 颋公:蔡希周 赵氏长子,约在 705 年生于丹阳。配高氏生一子:璋。后迁其子到南
昌任职而迁南昌。
考证历史参考书籍有:
《管蔡世家》《春秋左传》《后汉书》《晋书》《宋书》《蔡约传》《蔡景历传》《蔡征
传》《隋书》《旧唐书》《中华姓氏谱.蔡》以上书籍可用电脑和手机查阅网络文献。
从始祖叔度公到蔡颋 61 代,分三段:蔡国阶段 23 代,战国阶段 6 代, 秦唐阶段 32 代。
建阳分支世系表。
济阳蔡氏家谱字辈
(自炉公 44 世起)
高曾父子孙
相继追厥受
士世德忠正
凤文远倪钦
诗书延厚泽
万代永承成
炉公世系
第 1 世
炉公
官拜凤翔节度使蔡炉之后,字延器,河南光州固始县人,生于宣宗大中十年丙子(公元
856)十二月初二日寅时,殁于天福八年(公元 950)三月初六,寿八十九岁,葬殁建阳麻沙排
山。唐乾符五年(公元 878 年)登进士,任德州知府,再授东昌刺史,以守郡功加升凤翔节度
使,以孙梅贵加赠少傅。乾宁四年公元 897 年中原离乱,民不堪苦,就与妹夫刘翱将军及西河
节度使翁郜,率领五十三姓入闽,任建阳县长官,他为政宽仁,屡巡劝农,兴学育才,甚得民
心,天复二年(公元 902 年)正月择居麻沙镇北人令南平市建阳区。娶黄氏,葬麻沙镇排山。
生一子銮公,为建阳蔡氏一世祖。
第 2 世
銮公
炉公长子,字翔程,生於唐禧宗元年(公元 885 年),光啟元年乙巳十月初八日丑时授
建阳尉乾宁二年(公元 897 年)授任建阳县尉,昭宗天复二年(公元 903)癸亥建中兴寺及祖考
于祠堂之右,以疾告乞致仕,在麻沙镇北创家业,建祖祠,教育子孙,习文侏武,使七子中有
三进士,五武官。乾德二年以子梅功赠少保。
生七子:桂,樟,梅,桧,松,柏,梓。
第 3 世
桂公
銮公长子,字廷香,武艺高强。战死于沙场,玉封昭顺崇应,宣封左翼惠效录大小济武
安王。 未娶从王事血食福州南台,语兄弟曰吾殁后诸兄弟子孙当祀奉吾后终。
樟公
銮公次子,字廷干,战死于沙场,玉封惠顺感应,宣封右助顺宣,威协佑兴安王。未娶
从王事血食福州南台。
梅公
銮公三子,字廷和,生于五代✘乾化士中二月十四日卯时。历任邵武可户参军,单州团
陈使,光州观察使兼督军马,御前右军都统制,少保,太保。两次恩封三代卒时加赠太保。
娶刘氏,葬本镇。
生子一:炀公。
桧公
銮公四子,浙江庆元祖,其他不祥。
松公
銮公五子,字廷茂,浙江庆元祖。贞明二年中进士,历任监察御史,天威节度节制浙闽
赣兼都督军一与。
柏公
銮公六子,字廷秀,武科及第,任石威卫将军,两浙安抚使兼知军民事。
梓公
銮公七子,字廷峰,不详。
奠益公
龙文之子,相字辈,葬含牛山癸山丁向。
娶饶氏,葬含牛山卯山酉向。
生育未详。
奠彩公
柳文公长子,相字辈,葬含牛山卯山酉向。
娶虞氏,出醮。
生女一:定香,嫁姚家。
奠田公
柳文公次子,相字辈,生于光绪六年庚子六月廿三亥时,殁于民国十九年庚午年七
月廿一午时,葬没竹坞仂庚山坤向。
娶朱氏,生于光绪三十四年戊申七月初三辰时,生于民国廿九年庚辰十月初四午时,葬坟山庚
山坤向。
生子一:定源。
奠马公
柳文公三子,相字辈,葬坟山庚山坤向。
娶未详。
奠风
报文次子,斗文嗣子,相字辈,生于一九三八年十月十七日。
娶戢家方有根,生于一九四六年三月初四日丑时。
生女一:玲花,嫁石门楼刘家刘立煌。
生子三:定树、定林幼殁、定凑
第 50 世
定源公
奠田公之子
继字辈,生于一九三六年十二月十七月辰时。
娶江家满荣二女李茶香,生于一九三七年十月廿三日午时。
带养侄女蔡火英,嫁上坊刘家刘庆福。
定树
奠风长子,继字辈,生于一九七二年九月二十六日巳时。
定林
奠风次子,病逝。
第 41 世
神欢公
光生三子,始字辈,生于康照十八年庚申七月初四卯时,殁于乾隆六年壬戌,葬面
前山亥山巳向。
娶张氏,生于康熙十六年戊午八月初七巳时,殁于乾隆四年庚申九月初九辰时,葬茶丛坞丑山
未向。
生子二:春祖、浪祖。
第 42 世
春祖公
神欢长子,祖字辈,生于康熙五十二年甲午,殁于乾隆四十五年辛丑,葬坟山庚山
坤向。
娶刘氏,生于康熙五十五年丙申,殁于乾隆五十年丙午,葬坟山庚山坤向。
生子一:新迨。
浪祖公
神欢次子,祖字辈,不详。
第 43 世
新迨公
春祖之子,迨字辈,生于乾隆十三年九月初三寅时,殁于嘉庆十五年辛未十月十一
亥时,葬来龙山癸山丁向。
娶彭氏,生于乾隆十六年壬申五月十三日丑时,殁于嘉庆十四年庚午六月初八丑时,葬来龙山
癸山丁向。
生子一:宜高。
第 44 世
宜高公
新迨之子,高字辈,生于乾隆三十三年辛卯
月初九日丑时,殁于道光廿年乙丑七
月初四寅时,葬大梨坞戌山辰向。
娶郑氏,生于乾隆四十年丙申九月初三子时,殁于道光廿五年庚午六月初四丑时,葬坟山庚山
坤向。
生子三:添发、添助、添凑。
添发公
宜高长子,曾字辈,生于嘉庆五年辛酉九月初三日子时,殁于光绪三年丁丑七月廿
一卯时,葬大梨坞癸山丁向。
娶吴氏,生于嘉庆八年甲子正月初二日亥时,殁于光绪十一年乙酉七月初七日酉时,葬大梨坞
癸山丁向。
生三子: 万有、千有、富有。
添助公
宜高次子,曾字辈,生于嘉庆十一年丁卯子时,殁于光绪十年甲申八月初一卯时,
葬龙坞山东向。
娶刘氏,生于嘉庆十四年庚午十月初二卯时,殁葬坟山庚山坤向。
生子二:逍有、起有。
添凑公
宜高次子,曾字辈,其他不详。
第 46 世
万有公
添发长子,父字辈,葬大梨坞寅山申向。
娶树下刘氏,葬箬香坞未山丑向。
生女二:长女嫁曾家坞,次女嫁吴家。
生子三:攀桂、高桂、开桂。
千有公
添发次子,父字辈,葬亭子岭大梨坞癸山丁向。
娶饶氏,大梨坞癸山丁向。
生女一:嫁打石厂。
生子一:银桂。
富有公
添发三子,父字辈,葬坟山庚山坤向。
生女一:嫁甲罗吴家。
生子二:华桂、竹桂。
逍有公
添助长子,父字辈,生于道光十一年壬辰七月初一子时,殁于宣统三年辛亥十月初
八午时,葬坟山南北向。
娶刘氏,生于民国四年乙卯七月初一午时,葬坟山庚山坤向。
生子二:双桂、双全。
起有公
添助次子,父字辈,生于道光九年十月初一亥时,葬坟山庚山坤向。
娶魏氏,生于道光十八年癸亥六月初七卯时,殁于民国二年癸丑十一月初七午时,葬坟山庚山
坤向。
生子二:双林、双茂。
第 47 世
攀桂公
万有长子,子字辈,葬含牛山癸山丁向。
娶刘氏,葬箬香坞未山丑向。
生女三:长女嫁港下,次女嫁姚家,幼女嫁李家。
生子二:德文、乃文出继双茂为嗣。
第 48 世
德文公
攀桂长子,孙字辈,其他未详。
乃文公
攀桂次子,双茂嗣子,孙字辈,生于宣统三年辛亥八月初十辰时,一九二九年参加
加红军,殁于共和廿三年辛亥正月初六辰时,葬坟山庚山坤向。
娶李氏,生于民国二年癸丑九月十四亥时,殁于民国三十二年癸未十月廿四亥时,葬坟山庚山
坤向。
生子三:奠枨出继德文为嗣、奠淼、奠美出继。
继娶戴氏,葬鲤鱼头酉山卯向。
生女二:凤香嫁李山坞仂李金广,龙香嫁港下刘助芳。
第 49 世
奠枨
乃文长子,德文继子,相字辈,生于一九三六年九月十二日酉时。
娶毛柳坞饶观英,生于一九三六年九月初九日,殁于二 00 二年二月十九日,葬坟山庚山坤向。
生子一:定煜。
生女三:莲花,生于一九六五年十月初五日巳时,嫁港下刘云顺。样花,生于一九六八年十月
二十九日巳时,嫁张家张克忠。粉芳,生于一九七 0 年三月二十八日戌时,嫁戢家方彩新。
奠淼
乃文次子,相字辈,生于一九三九年八月二十二日巳时。
娶铁钢李梅花,生于一九四一年十二月十二日子时,殁于二 0 一二年十一月年初七日,葬箬香
坞寅申兼庚山坤向。
生子四:定珍、定珠、定财、定彬。
生女一:金莲,生于一九七二年三月十六日寅时,嫁跳家坞饶品芳。
奠美
乃文三子,出继乐善为嗣子
第 47 世
高桂公
万有公次子,子字辈,生于光堵十九年癸巳十月廿三日戌时,殁于共和国四年壬子
十一月十六日巳时,葬曾家源奇龙穴子山午向。
娶石门刘氏,生于光绪廿六年辛亥六月十四午时,葬野猪坞乾山巽向。
生女三:长女嫁塔桥,次女嫁金坑,三女嫁土地村。
生子二:立文、良文。
第 48 世
立文公
高桂公长子,孙字辈,生于民国十年七月初四亥时,殁于一九八三年三月十八日,
葬箬香坞未山丑向。
娶何家刘赛英,生于民国廿三年二月十二日卯时,殁于二 0 一一年七月廿六日,葬山仂壬山丙
兼亥山己向。
生女二:桂香嫁余干王锦章。腊香嫁谢家谢树德。
生子五:奠坤、奠木、奠欢幼殁、奠庆幼殁、奠乐。
良文公
高桂公次子,孙字辈,生于民国廿八年已卯正月廿八日中时,殁于二 00 三年四月十
六日已时,葬坟山乾山巽向。
娶港边刘福英,生于民国三十年辛已十二月初五日亥时。
生女五:长女送香,嫁张门坑王淼; 次女润香,生于一九六六年闰三月初三日巳时,嫁港边刘
立才;三女长香,生于一九六九年一月九日申时,嫁史家坂吴茂象; 四女满香,嫁翁家姚明昌;
五女莲香,嫁南源吴发胜。
生子二:蔡然、蔡熟。
第 49 世
奠坤
立文长子,相字辈,生于一九五一年八月二十七日亥时。
娶坂头刘家刘菊英,生于一九五九年九月二十五日巳时。
生女一:红梅,生于一九八一年十月十六日子时,嫁广东梅州丰顺县陈文财。
生子二:定芳、定苗。
奠木
立文次子,相字辈,生于一九五九年十二月四日寅时。
娶麻畲刘家刘茶香,生于一九六九年十月二日亥时。
生女二:金风,生于于一九九二年三月十日戌时,嫁上饶。银凤,生于一九九六年二月十七日
申时。
奠庆
立文三子,相字辈,生于一九六四年四月初四日卯时,因病去世。
奠欢
立文四子,相字辈,生于共国十九年二月十四日,殁于一九九九年二月十七日辰时,葬
箬香坞丁山癸向。
奠乐
立文五子,相字辈,生于一九七五年五月十三日戌时。
蔡然
良文公长子,相字辈,生于一九七五年七月二七日卯时。
娶傍源虞末娇,生于一九七七年十一月十一日酉时。
生女一:月萍,生于一九九六年三月十一日子时。
生子一:继承。
蔡熟
良文公次子,相字辈,生于一九七七年十月二十一日子时。
娶史家坂陈菊花,生于一九七五年九月二十九日卯时。
生女一:月蕊,生于二 00 一年六月二十六日巳时。
生子一:壹郞.
第 47 世
开桂公
万有三子,子字辈,字双梅,生殁未详,葬野猪坞乾山巽向。
娶张氏,生殁未详,葬曾家源庚山坤向。
生子一:盛文。
继娶虞氏,生殁未详,葬没竹坞乾山巽向。
生女一:水秀,嫁学堂源姚植山。
生子二:教文、根文。
第 48 世
盛文公
开桂公长子,孙字辈,生于一九三九年十月十一日寅时,殁于二 0 一八年正月十九
日,葬箬香坞申寅兼庚山坤向。
娶河家饶金桂,生于一九四四年十月十六寅时。
生女三:长女菊香,嫁土地跳郑发宝。二女彩香,嫁港下刘家刘光好。三女炎香嫁吴家胡子勋。
生子三:奠照、奠云、奠托。
教文
开桂公次子,孙字辈,生于一九四九年九月二日巳时。
娶翁家翁火根,生于一九五三年十一月十三日亥时。
生子一:奠师。
生女一:香莲,生于一九七六年九月廿一日子时,嫁五雷乡卢光红。
根文
开桂公三子,孙字辈,生于一九五三年十一月十一日未时。
娶港边刘宝莲,生于一九五五年十月八日亥时。
生女一:香香,嫁河南信阳市小余。
第 49 世
奠照
盛文公长子,相字辈,生于一九七一年三月二十六日子时。
娶城关余正香,生于一九七四年一月三日午时。
生子二:定贤、定宁。
奠云
盛文公次子,相字辈,生于一九七三年五月廿九日寅时。
娶杨家杨火英,生于一九七二年闰八月廿二日卯时。
生子二:定杰、定超。
奠托
盛文公三子,相字辈,生于一九八四年三月四日未时,南昌大学毕业,在万年县华杰学
校教书。
娶南源翟俊英,生于一九八五年十月二日申时。
生子一:定铮。
生女一:欣妍,生于二 0 一 0 年八月廿八日卯时。
奠师
教文之子,相字辈,生于一九七二月十一月十三日酉时。
娶西山蔡美花,生于一九七三年七月廿四日亥时。
生女一:蔡莹,生于一九九五年闰八月十日巳时。
生子一:定鸿。
第 47 世
银桂公
千有长子,子字辈,其他不详。
双栓公
千有次子,子字辈,葬姚家传里源。
娶姚氏,葬姚家传里源。
生女一:龙娇,嫁飞奇庙。
生子一:梁文。
第 48 世
乐善公
银桂长子,孙字辈,一九 0 八年九月十二日寅时生,一九二九年参加红军,时任省
财政部长,一九三四年在横丰县牺牲。
嗣子一:奠美。
梁文
双栓公之子,孙字辈,生于共和十八年丙午二月初一辰时。
娶珠山港口李艳娇,生于共和廿八年丙辰正月十三日。
生女一:未详。
第 49 世
奠美
乃文三子,乐善嗣子,相字辈,生于一九四二年二月十九日酉时。
娶杨家岭饶桂英,生于一九四七年七月三日子时。
生女一:秋花,生于一九六六年七月廿七日辰时,嫁树下刘家刘高祥。
生子二:定标、定柱.
第 47 世
华桂公
富有长子,子字辈,葬坟山庚山坤向。
娶刘氏,葬蛇明仂壬丙兼亥巳。
生女二:长女嫁李山坞。次女嫁土地村。
生子一:好文。
第 48 世
好文公
华桂之子,孙字辈,生于民国十三年甲子正月十二日,殁于共和三十四年丁卯正月
十五日酉时。
娶姚氏,生于民国十七年戊辰五月廿五日申时,殁于民国三十八年丙寅六月十五日戌时,葬坟
山庚山坤向。
生女一:社香,生于一九五七年四月二日,嫁上坊翁家村翁文马。
生子一:奠运。
第 49 世
奠运
好文之子,相字辈,生于一九五二年七月廿七日未时。
娶中曹曹多英,生于一九六 0 年六月初六日巳时。
生女一:占开,生于一九八三年十二月廿七日寅时,嫁港下刘云南。
生子一:定矣。
第 47 世
竹桂公
富有次子,子字辈,葬没竹坞。
娶刘氏,生于民国二年癸丑十一月十三日申时,殁于共和一九九 0 年八月二日巳时,葬含牛山
丁向。
生女一:嫁石门楼。
生子二:钟文、道文。
第 48 世
钟文公
竹桂长子,孙字辈,生于一九三九年一月一日,殁于二 00 九年八月六日,葬坟山壬
山丙兼亥山巳向。
娶港口史金娇,生于一九四一年十月十一日巳时。
生子四:奠震、奠霆、奠霍、奠勋。
道文
竹桂次子,孙字辈,生于共和国元年已丑八月十四日巳时,殁于二 0 一七年九月二十日,
葬箬香坞坐南向北。
娶李山坞李金莲,生于一九五四年九月五日酉时。
生女二:建萍,生于一九七六年九月廿九申时,嫁南源翟继阳。建芳,生于一九七九年二月四
日寅时,嫁港下村刘首铁。
生子二:奠永、奠祥.
第 49 世
奠震
钟文公长子,相字辈,生于一九六四年十月十六日辰时。
娶树下刘冬莲,生于一九六七年十月廿八日亥时。
生子一:定哉。
生女一:晓云,生于一九九一年三月廿五日,上饶师范学院毕业,嫁都昌县赵鹏。
奠霆
钟文公次子,相字辈,生于一九六七年八月廿一日辰时。
娶来坛上周怀次女汪小花,生于一九六六年十一月廿四日亥时。
生子二:定超、定治。
奠霍
钟文公三子,相字辈,生于一九七 0 年八月廿三日午时。
娶石鼓方家方龙枝,生于一九七四年十二月二十七日酉时。
生子一:定渊。
奠勋
钟文公四子,相字辈,生于一九七四年一月八日亥时。
娶刘氏后改嫁。
生子一:定鑫。
奠永
道文公长子,相字辈,生于一九八三年五月十四日酉时。
娶城关夏家埠杨彩云,生于一九八四年十月九日子时。
生女二:长女雅钰,生于二 00 七年六月七日子时。次女熙媛,生于二 0 一三年十一月二十日亥
时。
奠祥
道文公次子,相字辈,生于一九八五年三月廿八日子时。
娶河南郁海燕,生于一九八五年四月廿八日戌时。
生女一:子轩,生于二 00 九年一月十日酉时。
生子一:靖涵。
第 47 世
双桂公
逍有长子,子字辈,生于民圈十三年甲子三月十四丑时,葬孟家山亥山巳向。
娶聂氏,生于民国十二年癸亥十月初六子时,葬孟家山乙山辛向。
生子二:修善出继双林为嗣、积善。
双全
逍有次子,子字辈,生殁未详,葬孟家山亥山巳向。
娶妣氏,葬孟家山乙山辛向。
生子一:章善。
双林公
起有长子,子字辈,生于光绪廿四年丁酉十二月十五日未时,葬孟家山亥山巳向。
娶黄氏,葬坟山庚山坤向。
继子一:修善。
双茂
起有次子,子字辈,生殁未详,葬垅坞仂寅山早申向。
娶妣氏,葬孟家山乙山辛向。
嗣子一:乃文。
第 48 世
积善公
双桂次子,孙字辈,生于光绪十五年七月十三午时,殁葬未详。
娶聂氏,生于一九一二年十月十五鹿时,葬西山蔡家。
生子一:奠太。
修善公
双桂长子,双林嗣子,孙字辈,生于光堵十六年庚寅正月初六日实时,殁于民国十
五年丙寓五月初十日戌时,葬孟家山亥山巳向。
娶黄氏,生于光绪十八年壬辰十一月初六申时,殁于民国十四年乙丑三月初十日巳时,葬孟家
山亥山巳向。
生子二:奠邦、子灯。
第 49 世
奠太
积善之子,相字辈,生于一九四五年十月十五日辰时。
娶黄金香,生于一九四九年四月十五日,因病殁于二 0 一七年五月九日,葬西山蔡家。
生子三:定良、定康、定德。
奠邦
修善长子,相字辈,生于民国十二年癸亥十月廿一日未时,殁于共和国廿七年乙卯三月
初十子时,葬孟家山未山丑向。
娶龙风源黄桂花,生于民国十四年乙丑八月初七日亥时,殁于二 0 一一年十月三日,葬坟山壬
山丙向。
生子三:,定泉、定炉、定坂。
子灯
修善次子,相字辈,生于民国九年庚辰六月初三日辰时,殁于民国廿年二月,葬孟家山。
(图片文章内容来源宗亲提供或互联网,蔡氏文化传播网转载,旨在传播蔡氏文化。如有侵权请联系删除!!!)
上一篇: 蔡姓源流
下一篇: 蔡氏族谱